إخلاء للمسؤولية الأسماء المبتكرة (ذات الأسماء التجارية) المذكورة هي للإسترشاد فقط، وتتوفر القائمة الكاملة للأسماء المبتكرة المسجلة في الموقع الإلكتروني للهيئة العامة للغذاء والدواء
كتيب الوصفات هي قائمة أدوية و معلومات مرتبطة محدثة دوريًا، والتي تمثل الأدلة الإكلينيكية للأطباء والصيادلة وغيرهم من الخبراء في تشخيص الأمراض أو الوقاية منها أو علاجها وتعزيز الصحة.
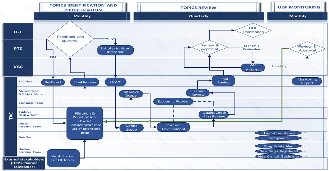
كتيب وصفات لمجلس الضمان الصحي هو كتيب مفتوح قائم على الأدلة يركز على الأمراض ويوفر قائمة الأدوية الأساسية، سواء بوصفة طبية أو بدون وصفة طبية (OTC) الضرورية لعلاج مرض معين. تقوم لجنة إدارة كتيب الوصفات في مجلس الضمان الصحي (FGC) مع لجنة الصيدلة والعلاج (PTC) بإدارة كتيب الوصفات وتعديله وتحديثه باستمرار للتأكد من أن جميع الأدوية المسجلة لدى الهيئة العامة للغذاء والدواء متوفرة بناءً على أحدث الإرشادات السريرية الوطنية والدولية وأن الأدوية المقدمة آمنة و فعال للمجتمع السعودي.
الهدف من هذا الدليل هو توفير معلومات محايدة وموضوعية لشركات التأمين في المملكة العربية السعودية، وكذلك لمقدمي خدمات الرعاية الصحية والمرضى لتعزيز الاستخدام الآمن والفعال والاستهلاك الأمثل للأدوية، والذي يعتمد على الأدلة وأفضل الممارسات العالمية. بالإضافة إلى ادراج الأدوية الجنيسة ضمن قائمة الأدوية المستخدمة والترويج لها
تم توفير كتيب وصفات لمجلس الضمان الصحي في ملف اكسل يمكن للمستخدمين من تصفيتها بناء على المؤشر، ورمز ICD 10 AM، وفئات الأدوية الدوائية، والاسم العلمي، وجذر رمز الوصف العلمي، والشكل الصيدلاني، ورمز النموذج الصيدلاني الأساسية، ورمز الوصف، ورمز ATC.
يوفر كتيب الوصفات ملاحق تحتوي على جداول وبروتوكولات متنوعة يجب على المستخدمين الرجوع إليها عند ذكرها في الملاحظات. يتم توفير الملاحق ذات الارتباط التشعبي في عمود منفصل لكل مرض أو مؤشر .
يمكن الوصول إلى دليل المستخدم للأدوية بوصفات وتحميله من خلال (CHI Drug Formulary Master Excel sheet User Guide "PDF Link" )
يمكن الوصول إلى قائمة الأمراض المغطاة في دليل الأدوية الموحد وتحميله من خلال الرابط "PDF Link"
الأدوية المصروفة يتشرط فيها:
CHI Drug Formulary (01 May 2024)
CHI Active Ingredient (01 May 2024)
SFDA Human Drug List (01 May 2024)
Share